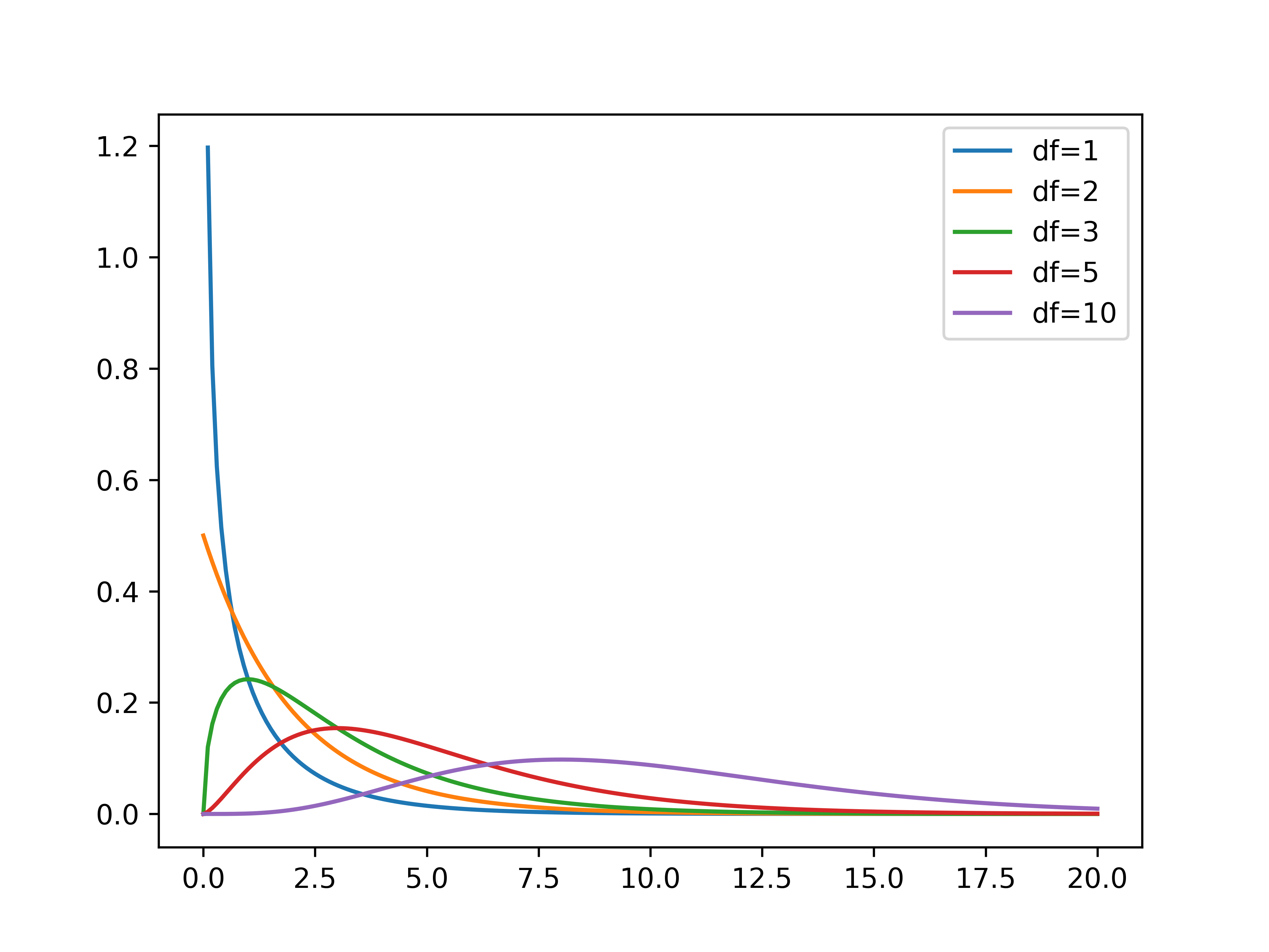
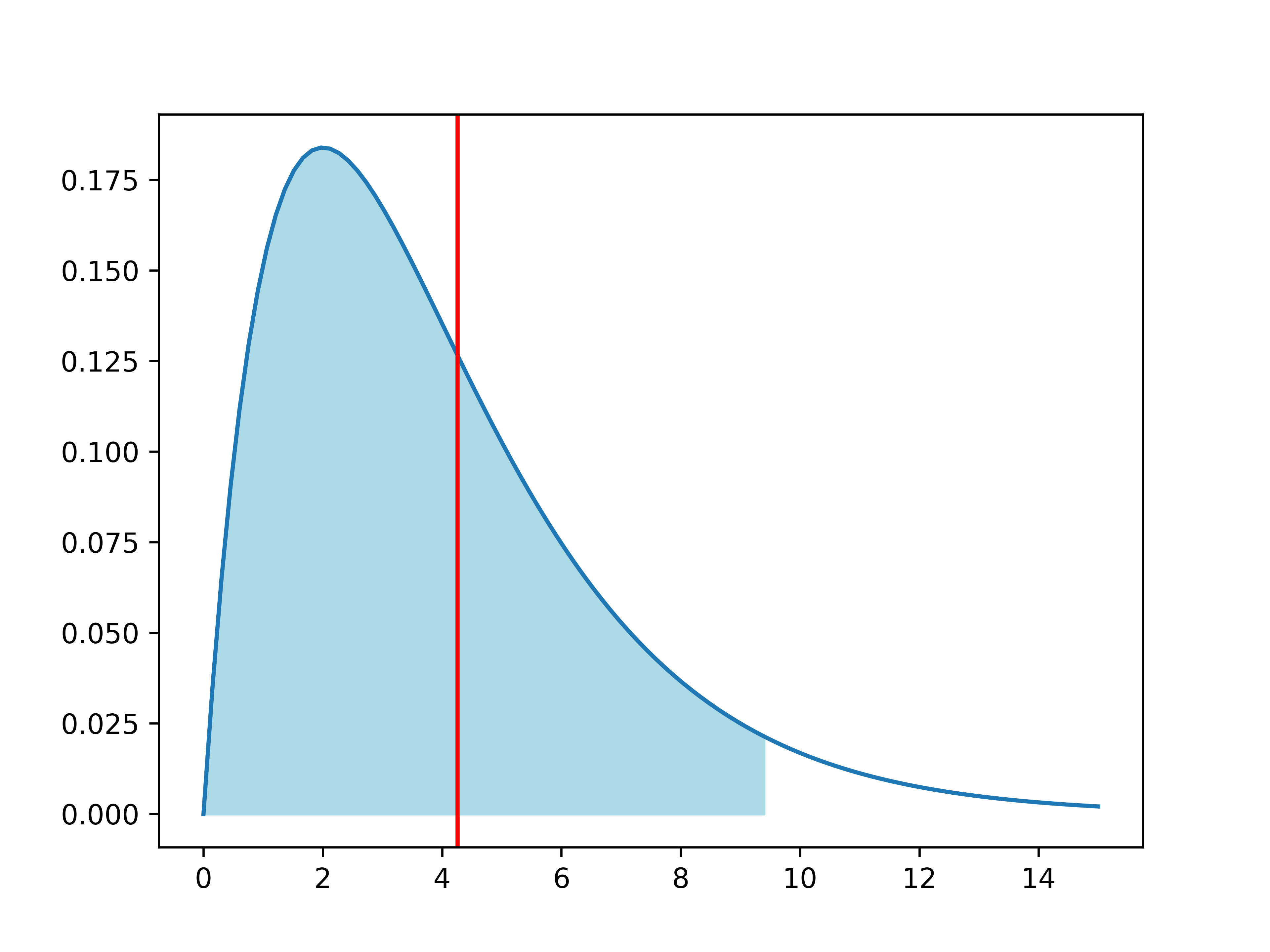
# Chapter 4: Bivariate analysis of qualitative variables --- ## Learning goals - Dependent/independent variable - Apply suitable analysis techniques for each combination of measurement levels - Contingency tables and Cramér's $V$ - Visualization -v- ## Overview: bivariate analysis techniques | Independent | Dependent | Test/Metric | | :-------------: | :-------------: | :------------------------------ | | **Qualitative** | **Qualitative** | **$\chi^2$-test/Cramér's $V$** | | Qualitative | Quantitative | two-sample $t$-test/Cohen's $d$ | | Quantitative | Quantitative | -/Regression, correlation | -v- ## Overview: bivariate analysis - visualization | Independent | Dependent | Plot | | :----------: | :----------: | :----------------------------------------- | | Qualitative | Qualitative | Grouped/stacked bar chart, mosaic plot | | Qualitative | Quantitative | Grouped boxplot, bar chart with error bars | | Quantitative | Quantitative | Scatter plot, regression line | -v- ## Bivariate analysis - ...is determining whether there is an association between two stochastic variables ($X$ and $Y$). - **Association** = you can predict (to some extent) the value of $Y$ from the value of $X$ - $X$: Independent variable - $Y$: Dependent variable - **Important!** Finding an association does **NOT** imply a causal relation! -v- ## Example research questions - Is there a difference in taste preference between two beverage brands? - Is there a difference in spending at the campus restaurant between students and staff? - Do smokers die more often of lung cancer than non-smokers? - Do men and women have a different opinion on a survey question? - ... We will use [data/rlanders.csv](https://github.com/HoGentTIN/dsai-labs/blob/main/data/rlanders.csv) from the Github repo for lab assignments to explore the last question. --- # Contingency tables -v- ## Contingency tables (cross-tabs) See Python example code in [4.01-chi-squared.ipynb](https://github.com/HoGentTIN/dsai-labs/blob/main/4-bivariate-qual/4.01-chi-squared.ipynb) | | **Female** | **Male** | | ----------------: | ---------: | -------: | | Strongly disagree | 0 | 4 | | Disagree | 17 | 45 | | Neutral | 23 | 91 | | Agree | 12 | 53 | | Strongly agree | 0 | 5 | --- # Visualization -v- ## Clustered bar plot  -v- ## Stacked bar plot  -v- ## Mosaic plot  --- # Finding associations in contingency tables -v- ## Contingency table with marginal totals | Survey | Female | Male | All | | :----- | -----: | ---: | ---: | | 1 | 0 | 4 | 4 | | 2 | 17 | 45 | 62 | | 3 | 23 | 91 | 114 | | 4 | 12 | 53 | 65 | | 5 | 0 | 5 | 5 | | All | 52 | 198 | 250 | -v- ## Expected values If there is no difference (association), we expect the same ratios in each column of the table! | Survey | Female | Male | All | | -----: | -----: | ------: | ------: | | 1 | 0.832 | 3.168 | **4** | | 2 | 12.896 | 49.104 | **62** | | 3 | 23.712 | 90.288 | **114** | | 4 | 13.52 | 51.48 | **65** | | 5 | 1.04 | 3.96 | **5** | | All | **52** | **198** | **250** | In each cell: (row total $\times$ column total) / $n$ -v- ## Measuring dispersion How far is the observed value $o$ from the expected $e$? $$\frac{{(o - e)}^2}{e}$$ | Survey | Female | Male | | -----: | --------: | ---------: | | 1 | 0.832 | 0.218505 | | 2 | 1.30605 | 0.343003 | | 3 | 0.0213792 | 0.00561474 | | 4 | 0.170888 | 0.0448796 | | 5 | 1.04 | 0.273131 | -v- ## The $\chi^2$-statistic The sum of all these values is notated: $$\chi^2 = \sum_i \frac{{(o_i - e_i)}^2}{e_i} \approx 4.255$$ - $\chi$ is the Greek letter *chi* - $o_i$ = number of observations in the $i$'th cell of the contingency table - $e_i$ = expected frequency Interpretation: - Small value $\Rightarrow$ no association - Large value $\Rightarrow$ association -v- ## Cramér's $V$ When is $\chi^2$ large enough? - $2\times2$-table with $\chi^2 = 10$ - Relatively large difference - Indicates association - $5\times5$-table with $\chi^2 = 10$ - Relatively small difference - Does NOT indicate association We need a metric independent of table size! -v- ## Cramér's V $$V = \sqrt{\frac{\chi^2}{n(k-1)}} = \sqrt{\frac{4.255}{250(2-1)}} \approx 0.130$$ with $n$ the number of observations, $k = \min(numRows, numCols)$ Interpretation: | Cramér's V | Interpretation | | :--------: | :---------------------- | | 0 | No association | | 0.1 | Weak association | | 0.25 | Moderate association | | 0.50 | Strong association | | 0.75 | Very strong association | | 1 | Complete association | --- # Chi-squared test for independence -v- ## $\chi^2$ test for independence - = Alternative to Cramér's V to investigate association between qualitative variables. - Value of $\chi^2$ distributed according to the $\chi^2$ distribution -v- ## The $\chi^2$ distribution  -v- ## $\chi^2$-distribution in Python Import `scipy.stats` For a $\chi^2$-distribution with `df` degrees of freedom: | Function | Description | | :---------------------: | :-------------------------------------------- | | `stats.chi2.pdf(x, df)` | Probability density function | | `stats.chi2.cdf(x, df)` | Left-tail probability $P(X < x)$ | | `stats.chi2.sf(x, df)` | Right-tail probability $P(X > x)$ | | `stats.chi2.isf(q, df)` | $q$ percent of observations exceed this value | -v- ## Test procedure - **Step 1.** Formulate hypotheses: - $H_0$: there is no association ($\chi^2$ is "small") - $H_1$: there is an association ($\chi^2$ is "large") - **Step 2.** Choose significance level, e.g. $\alpha = 0.05$ - **Step 3.** Calculate the test statistic, $\chi^2 = 4.255$ -v- ## Test procedure (cont.) - **Step 4.** Use $df = (numRow-1)\times(numCol-1)$ and either: - Determine critical value $g$ so $P(\chi^2>g)=\alpha$ - Calculate the $p$-value - **Step 5.** Draw conclusion: - $\chi^2 < g$: do not reject $H_0$; $\chi^2 > g$: reject $H_0$ - $p > \alpha$: do not reject $H_0$; $p < \alpha$: reject $H_0$ -v- ## Example (Gender vs Survey) - `g = stats.chi2.isf(0.05, df=4)` (result: 9.4877) - `p = stats.chi2.sf(4.2555, df=4)` (result: 0.3725)  -v- ## Conclusion We do not reject the null hypothesis. Differences between expected and observed values are not significantly large. We found no association between variables *Gender* and *Survey* -v- ## Test for independence in Python SciPy has a function to calculate $\chi^2$ and $p$-value from a contingency table: ``` python observed = pd.crosstab(rlanders.Survey, rlanders.Gender) chi2, p, df, expected = stats.chi2_contingency(observed) print("Chi-squared : %.4f" % chi2) print("Degrees of freedom: %d" % df) print("P-value : %.4f" % p) ``` --- # The Goodness-of-fit test -v- ## The Goodness-of-fit test The $\chi^2$ test can also be used to determine whether a sample is **representative** for the population. The **Goodness-of-fit test** indicates to what degree a sample corresponds to a null hypothesis regarding the distribution of a qualitative variable over mutually exclusive classes. -v- ## Example In a sample of respondents to a survey, we want to know whether the distribution of age groups is representative of the population. ```python # Age groups= 18-25 26-35 36-45 46-55 56+ observed = np.array([ 75, 98, 127, 73, 27]) expected_p = np.array([ .17, .23, .35, .17, .08]) ``` Is this sample *representative* of the population? Does each age group occur in the sample in proportion to the expected percentage in the population as a whole? -v- ## How to measure representativeness? Is the distribution of the sample ($n = 400$) representative for the full population? - What numbers would you *expect* if the sample is representative? - How large are the differences from the *observed* numbers? - small $\Rightarrow$ distribution is representative - large $\Rightarrow$ distribution is **not** representative Can you see the link with contingency tables and Cramer's V? -v- ## Expected values - Exactly representative $\Rightarrow$ 17% of respondents in age bracket 18-25 - The expected number therefore is $e = 0.35 \times 400 = 140$. Therefore: $$e = n \times \pi$$ If the differences $o - e$ are relatively small they can be attributed to random sampling errors. -v- ## Goodness of fit test Consider $\chi^{2}$: $$\chi^{2} = \sum_{i=1}^{n} \frac{{(o_{i} - e_{i})}^{2}}{e_{i}}$$ Draw a conclusion based on the value of $\chi^2$: - small $\Rightarrow$ distribution is representative - large $\Rightarrow$ distribution is **not** representative $\chi^{2}$ measures the degree of conflict with the null hypothesis -v- ## Goodness-of-fit test | Age group | $o$ | $\pi$ | $e$ | $\frac{{(o - e)}^2}{e}$ | | :-------: | :---: | :---: | :---: | :---------------------: | | 18-25 | 75 | 0.17 | 68 | 0.72 | | 26-35 | 98 | 0.23 | 92 | 0.39 | | 36-45 | 127 | 0.35 | 140 | 1.21 | | 46-55 | 73 | 0.17 | 68 | 0.37 | | 56+ | 27 | 0.08 | 32 | 0.78 | | **Total** | 400 | 1 | 400 | **3.47** | -v- ## Goodness of fit test - The test statistic $\chi^{2}$ follows the $\chi^2$ distribution with $k-1$ degrees of freedom with $k$ the number of categories. - The critical value $g$ for a given significance level $\alpha$ and number of degrees of freedom `df` can be calculated in Python using the function `isf()`. $$P(\chi^2 < g) = 1 - \alpha$$ -v- ## Testing procedure - **Step 1.** Formulate hypotheses - $H_{0}$: sample is representative for the population - $H_{1}$: sample is not representative for the population - **Step 2.** Choose significance level: $\alpha = 0.05$ -v- ## Testing procedure (cont.) - **Step 3.** Calculate the test statistic $\chi^2 = 3.47$ $$\chi^{2} = \sum_{i=1}^{n} \frac{(o_{i} - e_{i})^{2}}{e_{i}}$$ - **Step 4.** Determine critical value $g$ or $p$-value - $P(\chi^2 < g) = 1 - \alpha$ - $p = 1 - P(X < \chi^2)$ -v- ## Testing procedure (cont.) - **Step 5.** Draw conclusion - $\chi^2 < g \Rightarrow$ do not reject $H_0$, $\chi^2 > g \Rightarrow$ reject $H_0$ - $p > \alpha \Rightarrow$ do not reject $H_0$, $p < \alpha \Rightarrow$ reject $H_0$ -v- ## Example - `g = stats.chi2.isf(0.05, df=4)` (result: 9.4877) - `p = stats.chi2.sf(3.4679, df=4)` (result: 0.4828) **Conclusion.** $\chi^2 \approx 3.47 < g \approx 9.4877$, so we don't reject the null hypothesis. This sample is representative for the population (at least regarding the distribution of age groups). -v- ## Goodness-of-fit test in Python ``` python observed = np.array([ 75, 98, 127, 73, 27]) expected_p = np.array([ .17, .23, .35, .17, .08]) expected = expected_p * sum(observed) chi2, p = stats.chisquare(f_obs=observed, f_exp=expected) print("χ² = %.4f" % chi2) print("p = %.4f" % p) ``` --- # Standardized residuals -v- ## Example: families Consider all families with exactly 5 children in a given community. When we look at the number of boys/girls, there are 6 possible combinations: 1. 5 boys 2. 4 boys, 1 girl 3. 3 boys, 2 girls 4. 2 boys, 3 girls 5. 1 boy, 4 girls 6. 5 girls A survey was conducted regarding 1022 families with exactly 5 children -v- ## Observed frequencies | $i$ | 0 | 1 | 2 | 3 | 4 | 5 | | :---: | :---: | :---: | :---: | :---: | :---: | :---: | | $o_i$ | 58 | 149 | 305 | 303 | 162 | 45 | ($i$ = number of boys) Are the observed numbers in the 6 classes representative for a population in which the probability of having a boy is equal to the probability of having a girl, or more concrete 0.5? -v- ## Expected frequencies If the assumption is true, the probability $\pi_{i}$ to have $i$ boys is determined by a binomial distribution with parameters $n=5$ and $p=0.5$. For example, the probability to have 2 boys out of 5 children is equal to: $$(0.5)^{2} \times (1-0.5)^{5-2} \times \binom{5}{2}$$ In general (you don't have to know why): $$\pi_{i} = \binom{5}{i}\times 0.5^{i} \times 0.5^{5-i} = \frac{5!}{i!(5-i)!}\times 0.5^{i}$$ -v- ## Summary results | $i$ | 0 | 1 | 2 | 3 | 4 | 5 | Total | | :---------------------------: | :----: | :----: | :----: | :----: | :----: | :---: | :----: | | $o_i$ | 58 | 149 | 305 | 303 | 162 | 45 | 1022 | | $\pi_i$ | 0.031 | 0.156 | 0.313 | 0.313 | 0.156 | 0.031 | 1 | | $e_i$ | 31.9 | 159.7 | 319.4 | 319.4 | 159.7 | 31.9 | 1022 | | $\frac{{(o_i - e_i)}^2}{e_i}$ | 21.268 | 0.715 | 0.647 | 0.840 | 0.033 | 5.343 | 28.846 | | $r_i$ | 4.686 | -0.921 | -0.970 | -1.105 | -0.199 | 2.348 | | ($r_i$ = standardized residuals, see following slides) -v- ## Is the sample representative? - Perform the goodness-of-fit test, for $\alpha = 0.01$. - $\chi^2 = 28.846$ with $k-1 = 5$ degrees of freedom - Critical value $g \approx 15.0863 < \chi^2$ - $p \approx 0.000025 < \alpha$ Conclusion: we reject the null hypothesis. **Which categories are most problematic?** -v- ## Standardized residuals **Standardized Residuals** indicate which classes make the greatest contribution to the value of $\chi^2$. $$r_{i} = \frac{o_{i} - n \pi_{i}}{\sqrt{n \pi_{i}(1-\pi_{i})}}$$ - $r_i \in [-2, 2] \Rightarrow$ "acceptable" values - $r_i < -2 \Rightarrow$ underrepresented - $r_i > 2 \Rightarrow$ overrepresented **Conclusion:** families in which all children are of the same gender are overrepresented. --- # Cochran's rule of thumb -v- ## Cochran's rule of thumb In order to apply the $\chi^2$-test, the following conditions must be met: 1. For all categories, the expected frequency $e$ must be greater than 1. 2. In a maximum of 20 % of the categories, the expected frequency $e$ may be less than 5. If these conditions are not met, your sample is too small to apply the $\chi^2$-test. There are alternative tests, but these are not part of this course.